当前位置:首页  学术信息

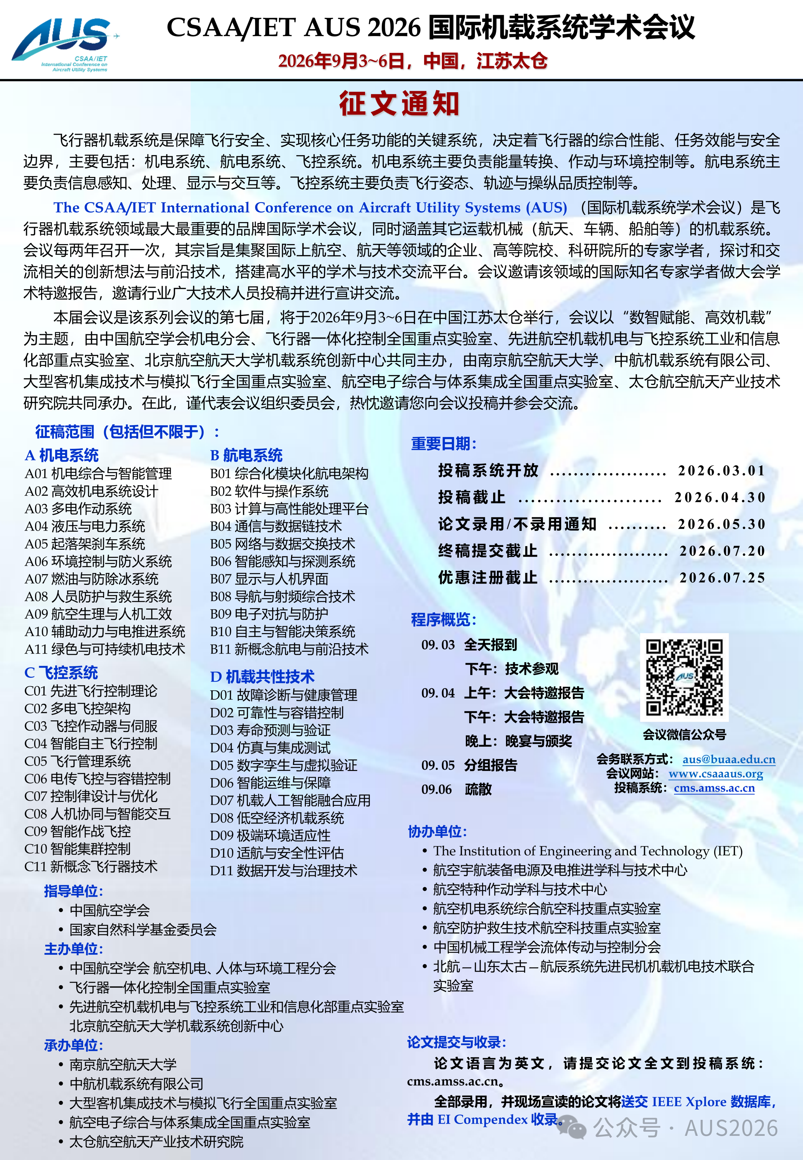
AUS 2026 Call For Paper 征文通知

作者: 责任编辑: 审核人: 访问量:213发布时间:2026-02-09


电话:+86-25-84892368 传真:+86-25-84892368
地址:中国江苏省南京市江宁区将军大道29 号 1003分箱 版权信息:bevictor伟德(中文版)官方网站-源自始于1946
书记信箱 院长信箱 纪检委员信箱

Baidu
sogou